知识|史上最全汉服洗涤与养护方法大合集!

华衫白衪,丽裙为裳,
鸿瑞之气,衣着见广。
汉服飘飘固然吸睛
汉服应该怎么洗?晾干之后怎么叠?
也成了每一个袍子们最关心的问题。
在后台常常会收到很多人的留言
某某质地的汉服怎么洗?怎么叠?
虽然重回家的大部分衣服都是可以
直接用洗衣机进行洗涤
但是,不排除有一部分面料的汉服
有它特殊的洗涤方式
啾啾特地将面料
及对应的特性和清洗方式进行了整理
还有折叠教程~
话不多说!一起来看看吧!
(注:记得带上本子,因为全是干货,全是重点,笔记记好哦!)

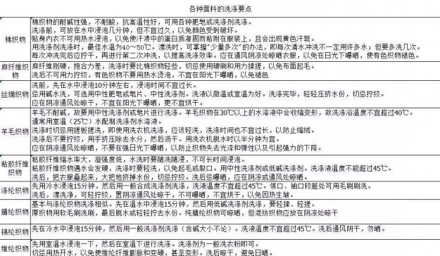
洗涤
棉织物、麻纤维织物、涤纶织物、棉麻、亚麻、真丝、雪纺,都是我们比较常见的衣服面料,每个面料都有不同的特点。

1.棉织物一般第一次洗涤的时候会缩水,建议洗涤前可放在水中浸泡几分钟,但不宜过久,以免颜色受到破坏。整体上坚牢耐用。所以请大胆清洗,建议可手洗可机洗(记得套上洗衣机套),如果太脏或者嫌麻烦的话,可以送去干洗店进行干洗。

2.麻纤维织物刚硬,抱合力差,洗涤时要比棉织物轻些,切忌使用硬刷和用力揉搓,以免布面起毛,洗后不可用力拧绞;建议可手洗可机洗(记得套上洗衣机套),如果太脏或者嫌麻烦的话,可以送去干洗店进行干洗。
3.涤纶织物建议先用冷水浸泡15min,然后用一般合成洗涤剂洗涤,洗液温度不宜超过45℃。领口、袖口较脏处可用毛刷刷洗。洗后,漂洗净,可轻拧绞,置阴凉通风处晾干,不可曝晒,不宜烘干,以免因热生皱。
4.棉麻、亚麻布料的衣物容易皱,拧水时轻拧就行了,剩下的水分在晾晒的时候能借用它们把衣服摊平。

5.雪纺的布料就不是那么的娇贵,简单点说的话就三个字,随便拧,洗涤建议可手洗可机洗(记得套上洗衣机套),如果太脏或者嫌麻烦的话,可以送去干洗店进行干洗。
6.真丝布料比较脆弱,需要轻拧轻去水就好了,洗涤建议手洗,如果太脏或者嫌麻烦的话,可以送去干洗店进行干洗。
易脏点
面料说完就说说易脏点,汉服容易弄脏的地方有两个,分别是领缘和下裙裙摆处,都是比较容易脏的地方,建议用温水先将领缘和裙摆浸湿,加上洗涤剂轻轻搓揉即可,如果不方便清理或者清理不了建议可送去干洗店进行干洗。

还有一个重中之重就是!深色汉服要和浅色汉服分开进行洗涤,深色汉服买来后可以用温水浸泡30分钟有利于减轻脱色情况。
晾晒
洗涤完成后如何晾晒也是个重点,首先避免在太阳下暴晒,要避免紫外线作用直接晒与衣物表面,其次尽量保证反洗反晒,再次晾晒之前一定要抖一抖,还要平挂,这样有利于防止汉服褶皱严重。


折叠
洗涤完成后我们要收入柜中就需要折叠,具体如何折叠,我这里就简单简绍一下(我们会出具体的折叠视频),折叠的主要重点就是拉直、摆平、对折,是三个重点,一般记着这三个重点,就很好折叠了。
史上最全表格!
别着急,福利来袭
这一份最强面料表格!
收下吧!








你GET了吗?